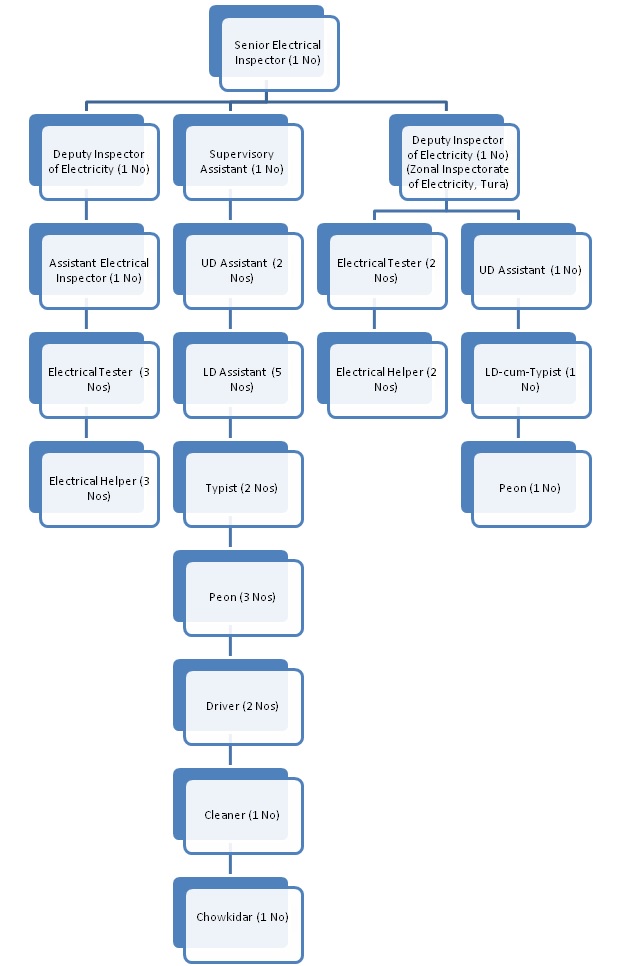
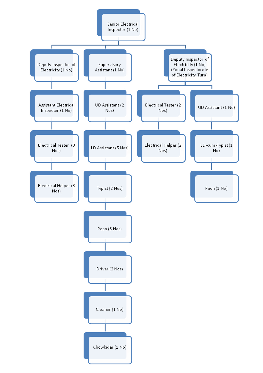
Organisation Chart of the Inspectorate of Electricity
The Inspectorate of Electricity is Technically and Administratively manned by the Senior Electrical Inspector and assisted by the Deputy Electrical Inspectors, Technical Staff and Ministerial Staff.
